




水土流失演示系统,由山东齐农信息科技有限公司研发生产。采用自动测控技术,可以在一定范围内模拟自然降雨及其不同降雨量,既精确实现了水保生态科研的专业指标要求,又满足了工业级多专业自然降雨模拟仿真的需求。
人工模拟降雨系统
在一年中的不同季节或相同季节的不同年份,对土壤水分状况进行田间监测,研究不同耕作措施的保水效果,这一过程耗时且受环境气候影响显著,通常需要数年时间才能获得理想的研究成果。通过人工模拟降雨技术,研究者可以在短短几天内评估不同耕作措施的保水效果,并通过控制试验条件来模拟不同降雨环境的影响。这种方法能够有效弥补自然降雨条件下因环境变化导致的试验结果不确定性,或进一步验证在自然降雨环境下获得的研究发现。
采用自动测控技术,可以在一定范围内模拟自然降雨及其不同降雨量,既精确实现了水保生态科研的专业指标要求,又满足了工业级多专业自然降雨模拟仿真的需求。

1、在特定范围内模拟自然降雨的影响。
2、研究土壤侵蚀与降雨密度之间的关系。
3、探索不同土壤类型的潜在侵蚀机理。
4、研究土壤侵蚀的保护措施。
5、进行模拟降雨实验,包括雨量的测量和降雨强度的控制。

1、控制系统更先进:降雨控制系统采用闭环测控技术,通过实时监测实际降雨强度与设定值之间的差异,并不断调整以接近设定值,从而有效排除系统误差、管路和喷头的偶然因素对降雨效果的影响,并消除水滞后惯性波动。逼近式控制算法确保雨强调控的平稳性和快速性。简而言之,降雨区域下方布设的雨量计能够实时监测降雨强度,并将数据传输至模拟降雨控制系统,与设定的雨强进行逼近式对比分析,然后自动调节电子管路开关、调压阀等组件,调整出水量和回水量以改变水压及喷头喷水强度,从而更便捷、准确地模拟各种自然降雨强度。
2、供水管路布设更合理:为确保整个降雨区域每个喷头处的管路供水流量一致,整个喷头给水系统采用管路流量均衡供水(几何中心供水)方式,实现无缝联动,进行大面积模拟降雨。
3、供水管道安装更科学:选用卫生级别的不锈钢管作为降雨管道,便于安装,密封效果佳,解决了水的二次污染问题,提升了给水管的整体使用寿命。
4、模拟降雨喷头性能更优良:模拟降雨喷头性能得到显著提升,装置的均匀系数达到0.9以上,远超一般农林田间和野外试验的标准。
5、人工模拟降雨系统大小可根据用户需求定制。


1)、有效降雨面积:9平方米(3m*3m)
2)、降雨高度:3m或(4米)
3)、降雨雨强变化范围:8-240mm/h
4)、降雨均匀度系数: ≧0.90(无风条件下)
5)、雨滴大小调控范围: 8个小雨喷头1.5mm
1个中雨喷头2.4mm
1个大雨喷头3.2 mm
1个暴雨喷头4.8mm
6)、降雨调节精度:3mm/h
7)、降雨测量精度:0.2mm/h
8)、降雨历时:可任意调节
9)、雨强测量误差: ≤3%
10)、雨量传感器分辨率: 0.2mm
11)、降雨控制模式:10寸液晶触摸屏PLC一体机。
12)、控制柜:控制降雨系统化、智能化,降雨雨强数据记录自动化、历史数据表格化,电脑存贮并可以U盘直接导出。
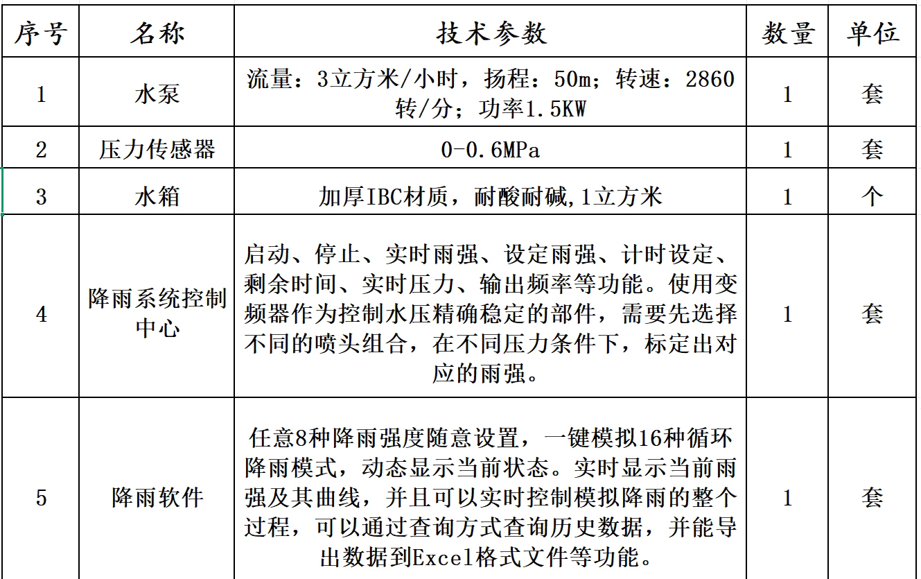
13)、降雨监测模式:任意8种降雨强度随意设置,一键模拟16种循环降雨模式,动态显示当前状态。实时显示当前雨强及其曲线,并且可以实时控制模拟降雨的整个过程,可以通过查询方式查询历史数据,并能导出数据到Excel格式文件等功能。
14)、进水水质要求:pH6-6.5,颗粒直径小于0.1 mm;过滤后颗粒直径小于0.01 mm 。
15)、用电用水要求:市电,自来水。
